2021年伟德国际victor1946MBA(含MBA、IMBA、EMBA)、MPAcc、MF、MAud考生网上报名指引 (图文版)
亲爱的考生:
您好!2021年全国硕士研究生招生报名已正式开始,请您于10月31日前登陆中国研究生招生信息网报名:
【报名网址】http://yz.chsi.com.cn(公网)或http://yz.chsi.cn(教育网)
【报名时间段】2020年10月10日至31日,每天9:00-22:00(报名期间考生可自行修改网报信息或重新填写报名信息,但一位考生只能保留一条有效报名信息。逾期不再补报,也不得再修改报名信息。)
【温馨提醒】
1、 请尽量避免高峰时段:每天10:00-11:00/19:00-20:00/报名最后一天;
2、 全国硕士研究生招生考试是每个考生必须参加的环节,凡有意报考公司MBA(含MBA、IMBA、EMBA,以下简称MBA)、MPAcc、MF、MAud的考生均需在网上报名(包括已在提前面试中获得通过/有条件通过资格的考生),全国硕士研究生招生网上报名系统与公司的提前面试申请系统是两套不一样的系统,请您务必要留意;
3、 系统需填报内容的内容包括“考生信息”和“报考信息”两大部分,考生可以参照附件《2021年统考考生需准备的网报信息》(来源:中国研究生招生信息网),把个人信息准备在一个word或excel表格里,检查无误后再在系统内粘贴;
4、 网报期间中国研究生招生信息网将对考生学历(学籍)信息进行网上校验,考生可上网查看学历(学籍)校验结果。考生也可在报名前或报名期间自行登录中国高等教育员工信息网(网址:http://www.chsi.com.cn)查询本人学历(学籍)信息。未通过学历(学籍)校验的考生应及时到中国高等教育员工信息网公布的学籍学历权威认证机构完成学历(学籍)核验,并在复试阶段提交核验结果,未完成核验者不予复试。请在网上报名系统未通过学历(学籍)校验的同学尽快办理学历认证,办理方法详见http://www.chsi.com.cn/xlcx/。
网报指引:如您已确定报考专业并已准备好所有须填信息,根据本指引图文版进行报名,在正常网速下大约需时30分钟,请您预留足够时间。
一、【视频版】https://mp.weixin.qq.com/s/UrWeKXOgvBMFmW8p1dfNDg(转自“研招网”微信公众号)
二、【图文版】
1、 登录中国研究生招生信息网:http://yz.chsi.com.cn(公网)或http://yz.chsi.cn(教育网)。

2、 输入学信网帐号、密码登录,如未有帐号先请注册;支持使用微信或支付宝登录。

说明:如忘记密码,可使用“找回密码”功能,输入验证码时请将输入法调整至英文状态,注意大小写切换。
3、 登录后请先仔细阅读《网上调查》《专业目录》及《网报公告》等信息,如有问题可使用“在线咨询”功能;阅读完成后请点击“网上报名

4、 仔细阅读提示信息后,点击“确定”。


5、 核对个人实名信息,确认无误后点击“下一步”。

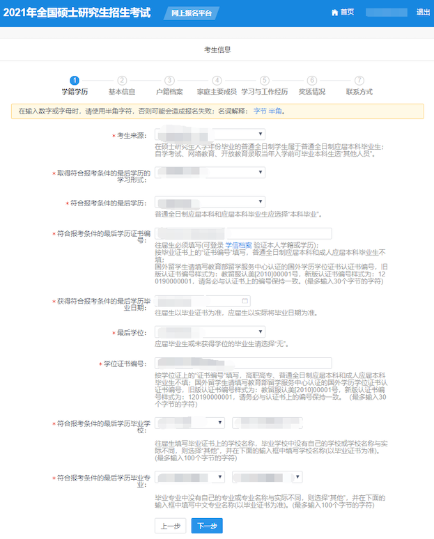
6、 报名平台最上方为“考生信息”流程进度栏,包括:学籍学历、基本信息、户籍档案、家族主要成员、学习与工作经历、奖惩情况、联系方式等模块。

说明:
1) 考生来源按实际情况填写,一般情况下,报考MBA全日制/非全日制的考生选择“其他在职人员”即可

2) 符合报考条件的最后学历毕业公司:往届生按毕业证书上的公司名称填写,“毕业公司”下拉框中没有自己的公司或公司名称与实际不同的,则选择“其他”,并在输入框中填写公司名称(以毕业证书为准);
3) 符合报考条件的最后学历毕业专业:“毕业专业”下拉框中没有自己的专业或专业名称与实际不同,则选择“其他”,并在输入框中填写中文专业名称(以毕业证书为准)。
7、 完成“学籍学历”信息填写后,点击“下一步”进入学历验证页面,请耐心等待验证结果。学历校验未通过仍可继续点击“下一步”,填写考生信息。


说明:学历校验未通过情况处理
1) 请考生自行检查填写信息,确保填写的信息与实际证件完全一致;
2) 校验结果在网报系统开放期间将定时更新,如确认信息填写无误,可于网报期间上网查看,或与原培养院校学籍学历管理部门联系;
3) 通过“学信档案”,往届生申请《教育部学历证书电子注册备案表》,应届生申请《教育部学籍在线验证报告》备用;
4) 2002年之前毕业的国内高等教育学历证书,或2002年之后毕业但未在高校员工学历信息管理系统相关数据库中注册的国内高等教育学历证书,可网上申请书面学历认证,详见报名页面说明;
5) 取得国(境)外学历的考生,应提供教育部留学服务中心出具的国(境)外学历学位认证报告。
8、 填写个人基本信息:按实际情况进行填写。

提醒:姓名拼音须按姓名的汉语拼音的书写形式填写,要求顶格写,且不可出现空格,大小写均可。在输入数字或字母时,请使用半角字符,否则可能会造成报名失败。
9、 填写个人户籍档案信息:按实际情况进行填写。

提醒:关于档案信息填写,可至各专业QQ备考群文件内下载《档案填写小tips》参阅。
10、 填写家庭主要成员信息:按实际情况进行填写(须至少完整填写一个家庭主要成员的信息)。

11、 填写学习与工作经历信息:按实际情况进行填写(须从高中毕业后开始填写)。

12、 填写奖惩情况:按实际情况进行填写,如果没有就填“无”。

13、 填写个人联系方式:按实际情况进行填写。

说明:“考生通讯地址”有可能作为录取阶段录取通知书的寄送地址,请尽量填写长期有效的地址。
14、 检查所填写的个人信息,无误后点击“确认”。


15、 至此,“个人信息”部分已填写完毕,可进入“报考信息”填写阶段。

16、 请仔细阅读网上报名公告后,点击“阅读完毕”,进入考生诚信考试承诺页面,仔细阅读后。点击“同意”。


17、 再次确认考生个人信息,确认无误后请点击“确认”进入“报考信息”填报页面。

说明:
1) 招生单位:下拉菜单拉至最下方:44(广东省)10558(伟德国际victor1946),并请仔细阅读相应的公告;

2) 考试方式、专项计划、报考类别(EMBA为05 非全日制高级管理人员工商管理硕士):

3) 公司所有非全日制员工均应选择“定向就业”;全日制员工可根据实际情况选择“非定向就业”或“定向就业”。“非定向就业”或“定向就业”两者的区别可查阅:http://mba.bus.sysu.edu.cn/site/project/9/37.html###;
4) 定向就业单位信息按当前实际情况填写即可,如下示例:

18、 备用信息:请先查阅页面上相应的公告,无明确要求不用填写。

19、 选择报考专业:143(伟德国际victor1946(MBA))。

说明:
1) 金融、审计、工商管理、会计为四个不同的专业,按实际报考专业选择即可;
2) 工商管理要求考生本科毕业后有三年以上工作经验;
3) 各专业研究方向说明如下图(EMBA为05 非全日制高级管理人员工商管理硕士):

4)考试科目为系统自动关联,请考生选择后检查:除金融硕士考试科目为101-思想政治理论、204英语二、303数学三、431-金融学综合四门外,其他专业考试科目均为199-管理类联考综合能力、204-英语二两门;


20、 选择报考点:请务必详细阅读各省市相关报考点公告,确认是否满足考点报考要求。

说明:
1) 伟德国际victor1946报考点网上确认考生报名信息的时间初定为2020年11月6日至11月10日,选择伟德国际victor1946报考点的考生须在规定时间内按照伟德国际victor1946报考点规定的网上确认方式提供相关材料、核对并确认其网报信息。具体时间和要求请留意伟德国际victor1946报名点的后续公告,详情请查阅:http://graduate.sysu.edu.cn/zsw/article/323;
2) 选择其他考点的考生,请留意相应考点的现场确认(或网上确认)通知;
3) 如未在规定时间内完成现场确认(或网上确认),报名无效。
21、 最后确认报名信息:请按教育部、本人所在地省级教育招生考试管理机构、报考点以及报考招生单位的网上公告要求报名,凡不按公告要求报名、网报信息误填、错填或填报虚假信息而造成不能考试或复试的,后果由考生本人承担。报考信息一旦提交不可修改。


22、 生成报名号后,按提示完成网上交费,报名完成。未成功交费的此次报名无效。建议下载报名信息表备用,现场确认时需将报名号一同带至现场。

更多信息,请关注:
1、 中国研究生招生信息网:https://yz.chsi.com.cn/
2、 伟德国际victor1946研究生招生网:http://graduate.sysu.edu.cn/zsw/
3、 伟德国际victor1946各项目网站:
MBA:http://mba.bus.sysu.edu.cn/
EMBA:http:/emba/
MPAcc:http://mpacc.bus.sysu.edu.cn/
MF:http://mf.bus.sysu.edu.cn/
MAud:http://maud.bus.sysu.edu.cn/
附件《2021年统考考生需准备的网报信息》(转自中国研究生招生信息网:https://yz.chsi.com.cn/kyzx/other/202009/20200914/1976069916.html)
祝您考试顺利!
伟德国际victor1946
2020年10月


