Southern Weekly Published a Signed Article by Associate Professor Yin Juelin of Our School "Three Changes of Corporate Social Responsibility in China under the Epidemic"
Southern Weekly published a signed article by associate professor Yin Juelin of School of Business, Sun Yat-sen University "Three Changes of Corporate Social Responsibility in China under the Epidemic"
The sudden outbreak of COVID-19 has become the focus of national attention, and many enterprises have been engaged in the fight against the epidemic.
If the Wenchuan earthquake more than 10 years ago opened the first year of CSR in China and awakened the consciousness of collective responsibility of Chinese enterprises, the corporate actions of fighting against the epidemic in this COVID-19 crisis is more rational, more professional, and more closely aligned with own resources and expertise. These new features signify that with the vigorous development of digitalization, intelligence, platformization and sharing trend, CSR in China may also usher in a qualitative change of new formats and models.
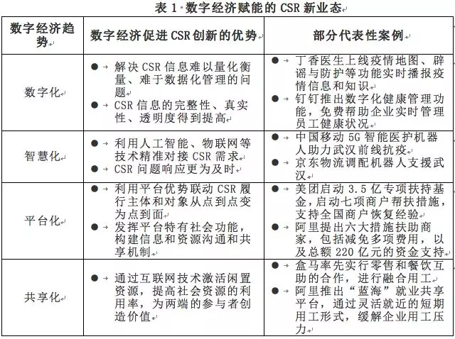
Change 1: The Digital Economy Catalyzes the Emergence of New Forms of CSR
At present, the application of digital technology has increasingly become a bridge connecting commerce, public welfare and society, providing many enterprises with new ways to practice social innovation and social responsibility. The breakthrough and integrated development of digital technologies represented by big data, artificial intelligence, Internet of Things, mobile Internet and cloud computing have promoted the rapid development of "technology for good".
Change 2: Creating Shared Value through Strategic CSR
In addition to donating money and materials, many enterprises in this epidemic have utilized their own advantages in technology, management, talent, capital, products and services to explore the pain points and needs of customers, the public, governments, suppliers and other partners, thus truly realizing the close integration of CSR and value chain. In the long run, it has also improved the competitive environment for enterprise operation, laying a good foundation for the development of new markets and the exploration of new growth points.
Change 3: Integrate and Coordinate to Construct an Ecosystem of CSR Performance
The construction of ecosystem of CSR performance needs to include multiple interactional stakeholders, such as suppliers, distributors, producers, consumers, competitors, media, government agencies, etc., so as to extend the symbiotic business ecosystem community to responsibility ecosystem.
All in all, under the COVID-19, CSR may cause a certain "burden" to enterprise operation in the short term. However, enterprises can take the advantage of this crisis to comprehensively optimize growth paths from many aspects, seek innovative paths to fulfill responsibility under the impact of major crises, and use digitalization, intelligence, platform, sharing and other trends to promote the growth of enterprises as the driving force for sustainable and healthy development during China’s economic transformation.
¹CSR, or Corporate Social Responsibility, refers to a company that creates profits and assumes legal responsibilities to shareholders and employees should also assume responsibilities to consumers, communities and the environment.


